Soundcore A3961Z11 - Manuale d'uso
 
                
                                    Cuffie Soundcore A3961Z11 – Manuale d'uso, leggi gratuitamente online in formato PDF. Speriamo che questo ti aiuti a risolvere eventuali dubbi. Se hai ulteriori domande, contattaci tramite il modulo di contatto.
Indice:
- Pagina 3 – Ricarica; custodia di ricarica.; Utillizzo; individuare la posizione più comoda e sicura.
- Pagina 4 – Accensione/Spegnimento; Abbinamento Bluetooth
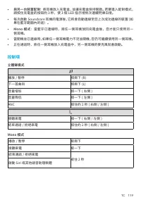
- Pagina 5 – Associazione con un altro dispositivo:; Comandi; Modalità stereo
- Pagina 6 – Modalità mono; App Soundcore
- Pagina 7 – Specifiche
Soundcore Sport X10
USER MANUAL
"Caricamento dell'istruzione" significa che è necessario attendere finché il file non è caricato e pronto per la lettura online. Alcune istruzioni sono molto grandi e il tempo di caricamento dipende dalla velocità della tua connessione a Internet.
Sommario
IT 47 Ricarica • Asciugare completamente gli auricolari e la porta USB prima della ricarica. • Utilizzare un cavo di ricarica USB-C e un caricabatterie USB-C certificati per evitare danni. • Il primo utilizzo deve essere preceduto da una ricarica completa di auricolari e custodia di ricarica. 1. Rip...
IT 48 • Gli auricolari sono dotati di 5 paia di copriauricolari, il modello di taglia media è preinstallato. Accensione/Spegnimento • Aprire la custodia di ricarica, gli auricolari si accenderanno automaticamente. • Per spegnere, metti gli auricolari all'interno della custodia di ricarica e chiudila...
IT 49 Soundcore Sport X10 Soundcore Sport X10 PAIRINGCONNECTED 3s 3s • Associazione con un altro dispositivo: collocare gli auricolari nella custodia di ricarica e lasciarla aperta. Per accedere alla modalità di associazione, tieni premuto il pulsante sulla custodia per 3 secondi fino a quando i 3 ...
 
                     
                     
                     
                     
                     
                     
                     
                     
                     
                     
                     
                     
                     
                     
                     
                     
                     
                     
                     
                     
                     
                                                                         
                                                                         
                                                                         
                                                                         
                                                                        