Pagina 7 - Indice; Prima di usare l’unità
                                                                            110 Prima di usare l’unità Indice Prima di usare l’unità Introduzione............................................................................................... 111Destinazione d’uso ................................................................................... 111Istruzioni importanti rela...
                                                                     
                                                                                            
                                    Pagina 9 - Istruzioni importanti relative alla sicurezza; esalazioni nocive o a sostanze volatili.
                                                                            112 Istruzioni importanti relative alla sicurezza Prima di usare il dispositivo, leggere attentamente le informazioni contenute nel manuale di istruzioni e nella documentazione presente nella confezione. Quando si usa un’apparecchiatura elettrica, specie in presenza di bambini, è necessario adottare...
                                                                     
                                                                                            
                                    Pagina 10 - bambini o invalidi oppure in presenza di essi.
                                                                            113 Istruzioni importanti relative alla sicurezza IT • Non usare l’unità principale, l’adattatore CA, la batteria ricaricabile opzionale o il caricabatterie opzionale se sono bagnati né collegare tali elementi a una presa elettrica o ad altri dispositivi con le mani bagnate. • Il compressore, l’adat...
                                                                     
                                                                                            
                                    Pagina 12 - Precauzioni generali di sicurezza:; utilizzarlo nuovamente.; Conservare queste istruzioni per farvi riferimento in futuro.
                                                                            115 Istruzioni importanti relative alla sicurezza IT Precauzioni generali di sicurezza: • Ispezionare sempre il dispositivo e i suoi componenti prima di ogni utilizzo per verificare che non sussistano problemi. In particolare, avere cura di verificare quanto segue.- Assenza di eventuali danni al gru...
                                                                     
                                                                                            
                                    Pagina 13 - Componenti dell’unità; C. Componenti del nebulizzatore; Vista posteriore
                                                                            116 1. Componenti dell’unità A. Compressore (unità principale) A1. Indicatore di alimentazioneA2. Interruttore di alimentazioneA3. Indicatore di caricaA4. Connettore per il tubo dell’ariaA5. Coperchio del filtro (* il filtro dell’aria è all’interno) A6. Supporto ampolla nebulizzatriceA7. Presa adatt...
                                                                     
                                                                                            
                                    Pagina 14 - Accessori
                                                                            117 1. Componenti dell’unità IT Accessori Materiali degli accessori • È inoltre valido quanto indicato alla Sezione 10. Componenti opzionali e accessori. F. Filtri per l’aria di ricambio (5 pezzi)G. Adattatore CA G1. Connettore di alimentazione G2. Cavo di alimentazione H. Custodia I. Manuale di ist...
                                                                     
                                                                                            
                                    Pagina 15 - Guida all’uso dell’unità Comp Air Elite; Preparazione del nebulizzatore per l’utilizzo (Sezione 3); • Non inclinare l’ampolla nebulizzatrice a un
                                                                            118 2. Guida all’uso dell’unità Comp Air Elite Preparazione del nebulizzatore per l’utilizzo (Sezione 3) Nota: Pulire e disinfettare l’ampolla nebulizzatrice e gli accessori di inalazione desiderati prima di usare il dispositivo per la prima volta o se non lo si utilizza da più di una settimana. Ass...
                                                                     
                                                                                            
                                    Pagina 16 - Istruzioni operative; Preparazione del nebulizzatore per l’uso; Inserire l’adattatore CA in una presa elettrica.
                                                                            119 IT Istruzioni operative 3. Preparazione del nebulizzatore per l’uso Avvertenza: Pulire e disinfettare l’ampolla nebulizzatrice, il boccaglio e l’erogatore nasale o le maschere opzionali prima di utilizzarlo per la prima volta dopo l’acquisto, nel caso in cui il dispositivo non sia stato usato pe...
                                                                     
                                                                                            
                                    Pagina 17 - Introduzione del farmaco e montaggio dei componenti; Ruotare in senso antiorario la parte; Attenzione: La capacità del serbatoio del
                                                                            120 3. Preparazione del nebulizzatore per l’uso 3.2 Introduzione del farmaco e montaggio dei componenti 1. Rimuovere il boccaglio e il coperchio dall’ampolla nebulizzatrice. 2. Separare la parte superiore dell’ampolla dal serbatoio del farmaco. 1) Ruotare in senso antiorario la parte superiore dell’...
                                                                     
                                                                                            
                                    Pagina 18 - Collegamento del boccaglio
                                                                            121 3. Preparazione del nebulizzatore per l’uso IT 5. Rimontare il gruppo vaporizzatore sul serbatoio del farmaco. 6. Reinserire la parte superiore dell’ampolla sul serbatoio del farmaco. 1) Allineare la sporgenza della parte superiore dell’ampolla con la tacca del serbatoio del farmaco, come indica...
                                                                     
                                                                                            
                                    Pagina 19 - Montaggio della maschera pediatrica (PVC)
                                                                            122 3. Preparazione del nebulizzatore per l’uso Montaggio della maschera pediatrica (PVC) Montare la maschera sulla parte superiore dell’ampolla. 1) Montare il coperchio sull’ingresso per l’aria di inalazione. 2) Montare la maschera per bambini sulla parte superiore dell’ampolla. Collegamento dell’e...
                                                                     
                                                                                            
                                    Pagina 20 - Collegare il tubo dell’aria.
                                                                            123 3. Preparazione del nebulizzatore per l’uso IT 8. Collegare il tubo dell’aria. 1) Collegare il tubo dell’aria al connettore (A4) situato sul compressore. 2) Collegare l’altra estremità del tubo dell’aria al connettore (C) situato sotto serbatoio del farmaco. Note: • Accertarsi che il tubo dell’a...
                                                                     
                                                                                            
                                    Pagina 21 - Assunzione del farmaco; • La spia verde indica che; Non bloccare il coperchio del filtro dell’aria.
                                                                            124 4. Assunzione del farmaco 1. Impugnare l’ampolla nebulizzatrice come indicato a destra. Attenzione: Non inclinare l’ampolla nebulizzatrice a un angolo maggiore di 45°. In caso contrario, il farmaco potrebbe riversarsi in bocca. 2. Premere l’interruttore di alimentazione. Il compressore si avvia ...
                                                                     
                                                                                            
                                    Pagina 22 - Uso del boccaglio
                                                                            125 4. Assunzione del farmaco IT 3. Inalare il farmaco secondo le istruzioni fornite dal proprio medico e/o farmacista. Uso del boccaglio Preparare il boccaglio secondo le indicazioni riportate nella Sezione 3.2.7. Inserire in bocca il boccaglio e inalare il farmaco respirando normalmente. Espirare ...
                                                                     
                                                                                            
                                    Pagina 23 - posto sul compressore.
                                                                            126 4. Assunzione del farmaco 4. Una volta completato il trattamento, spegnere l’alimentazione. Verificare che all’interno del tubo dell’aria non sia presente condensa o umidità, quindi scollegare il dispositivo dalla presa di alimentazione. Avvertenza: Nel tubo dell’aria potrebbe accumularsi conden...
                                                                     
                                                                                            
                                    Pagina 24 - Cura e manutenzione; Pulizia e disinfezione quotidiana
                                                                            127 IT Cura e manutenzione 5. Pulizia e disinfezione quotidiana 5.1 Pulizia Seguendo le istruzioni di pulizia dopo ciascun utilizzo si eviterà che eventuali residui di farmaco possano seccare all’interno del serbatoio, riducendo le prestazioni di nebulizzazione del dispositivo; si eviteranno inoltre...
                                                                     
                                                                                            
                                    Pagina 25 - Attenzione: Il compressore non è; Disinfezione dei componenti del nebulizzatore; componenti, usare uno dei metodi descritti di seguito:
                                                                            128 5. Pulizia e disinfezione quotidiana 6. Dopo aver pulito e disinfettato i componenti, sciacquarli a fondo con acqua pulita e lasciar asciugare i componenti all’aria in un ambiente pulito. 7. Se il compressore è sporco, pulirlo con un panno morbido inumidito con acqua o con un detergente delicato...
                                                                     
                                                                                            
                                    Pagina 26 - Precauzioni d’uso del gruppo vaporizzatore
                                                                            129 5. Pulizia e disinfezione quotidiana IT Precauzioni d’uso del gruppo vaporizzatore Il gruppo vaporizzatore è un componente importante, che si utilizza per vaporizzare il farmaco.Quando si utilizza tale componente, avere cura di osservare le precauzioni elencate di seguito. Attenzione: • Lavare s...
                                                                     
                                                                                            
                                    Pagina 27 - Manutenzione e conservazione; esempio di lasciarlo cadere sul pavimento.; secondo le normative locali.
                                                                            130 6. Manutenzione e conservazione Per mantenere il dispositivo in condizioni ottimali e per proteggerlo da eventuali danni, attenersi alle indicazioni che seguono: Attenzione: • Non lasciare l’unità incustodita in presenza di bambini o persone inabili.• Non sottoporre il dispositivo o i suoi compo...
                                                                     
                                                                                            
                                    Pagina 28 - Sostituzione del filtro dell’aria; Sostituire il filtro dell’aria.
                                                                            131 IT 7. Sostituzione del filtro dell’aria In media, il filtro dell’aria deve essere sostituito ogni 60 giorni circa o quando il suo colore non è più bianco. 1. Estrarre dal compressore il coperchio del filtro dell’aria. 2. Sostituire il filtro dell’aria. Rimuovere il vecchio filtro dell’aria con l...
                                                                     
                                                                                            
                                    Pagina 29 - Risoluzione dei problemi; Sintomo
                                                                            132 8. Risoluzione dei problemi Se l’unità dovesse presentare problemi durante il funzionamento, verificare quanto segue. È inoltre possibile fare riferimento al presente manuale per ottenere istruzioni dettagliate. Sintomo Causa Soluzione Premendo il pulsante di alimentazione non accade nulla (l’in...
                                                                     
                                                                                            
                                    Pagina 31 - pressione dell’aria di
                                                                            134 9. Dati tecnici Note: • Soggetto a modifiche tecniche senza preavviso.• Questo prodotto OMRON è fabbricato in conformità alle severe norme di qualità di OMRON Healthcare Co. Ltd. (Giappone). • Il dispositivo potrebbe non funzionare in condizioni di temperatura e di tensione elettrica diverse da ...
                                                                     
                                                                                            
                                    Pagina 32 - massimo 7 ml; Quantità adeguata di farmaco:; minimo 2 – massimo 7 ml; Tasso di nebulizzazione:
                                                                            135 9. Dati tecnici IT Dati tecnici relativi al nebulizzatore a compressore OMRON Comp Air con tecnologia OMRON V.V.T. (Virtual Valve Technology): Note: • Le prestazioni possono variare con particolari tipi di farmaci (ad esempio quelli ad alta viscosità oppure in sospensione). Per ulteriori informa...
                                                                     
                                                                                            
                                    Pagina 33 - Leggere attentamente il manuale di istruzioni; funzionamento del dispositivo se la distanza è inferiore.
                                                                            136 9. Dati tecnici Note: • Non usare il dispositivo in luoghi in cui potrebbe essere esposto a gas infiammabili. • Questo dispositivo è conforme a quanto previsto dalla direttiva EC 93/42/EEC sui dispositivi medici e dalla norma europea EN13544-1:2007, Attrezzatura per terapia respiratoria - Parte ...
                                                                     
                                                                                            
                                    Pagina 35 - Componenti opzionali e accessori; Set ampolla nebulizzatrice
                                                                            138 10.Componenti opzionali e accessori Set ampolla nebulizzatrice OMRON V.V.T. Codice N. 9956268-9 Tubo dell’aria (PVC, 207 cm) Codice N. 9956270-0 Boccaglio Codice N. 9956273-5 Tubo dell’aria (silicone, 100 cm) Codice N. 9956269-7 Erogatore nasale Codice N. 9956274-3 Set maschera per bambini (SEBS...
                                                                     
                                                                                            
                                    Pagina 36 - Componenti opzionali e accessori
                                                                            139 10. Componenti opzionali e accessori IT Coperchio del filtro Codice N. 9956638-2 Manuale di istruzioni Codice N. 9956633-1 Custodia Codice N. 9956631-5 Set batteria Comprende la batteria ricaricabile e il caricabatterie.Codice N. 9986453-7 Batteria ricaricabile Codice N. 9986457-0 Caricabatterie...
                                                                     
                                                                                            
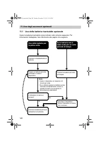
                                    Pagina 37 - Uso della batteria per
                                                                            140 11. Uso degli accessori opzionali 11.1 Uso della batteria ricaricabile opzionale Usare la batteria ricaricabile come indicato nello schema seguente. Per informazioni dettagliate, fare riferimento alle pagine che seguono. Uso della batteria per la prima volta. Se la batteria non è stata usata per...
                                                                     
                                                                                            
                                    Pagina 38 - Uso degli accessori opzionali; Caricare la batteria.; Note importanti sull’uso della batteria ricaricabile opzionale; della batteria richiede circa 3 ore.
                                                                            141 11. Uso degli accessori opzionali IT 1. Caricare la batteria. 1) Inserire il connettore di alimentazione dell’adattatore CA nell’apposita presa situata sul caricabatterie. 2) Inserire l’adattatore CA in una presa elettrica. Note importanti sull’uso della batteria ricaricabile opzionale • Caricar...
                                                                     
                                                                                            
                                    Pagina 40 - Se la carica residua della batteria è insufficiente; interrompere l’utilizzo del dispositivo.; L’effetto memoria
                                                                            143 11. Uso degli accessori opzionali IT Se la carica residua della batteria è insufficiente Se la carica residua della batteria è insufficiente, l’indicatore di carica presente sull’unità principale si illumina. Per l’uso del dispositivo dopo l’accensione dell’indicatore di carica, tenere presente ...
                                                                     
                                                                                            
                                    Pagina 41 - Prodotto in Cina; PAESI BASSI
                                                                            144 11. Uso degli accessori opzionali Prodotto in Cina Produttore OMRON HEALTHCARE Co., Ltd. 53, Kunotsubo, Terado-cho, Muko, Kyoto, 617-0002 GIAPPONE Rappresentante per l’UE OMRON HEALTHCARE EUROPE B.V. Scorpius 33, 2132 LR Hoofddorp PAESI BASSI www.omron-healthcare.com Stabilimento di produzione O...