Pagina 2 - SERVIZIO CLIENTI E MANUTENZIONE
INDICE 1. INFORMAZIONI PER LA SICUREZZA............................................................................ 3 2. ISTRUZIONI DI SICUREZZA............................................................................................ 4 3. DESCRIZIONE DEL PRODOTTO.....................................
Pagina 4 - ISTRUZIONI DI SICUREZZA; Installazione
• La pressione d'esercizio dell'acqua (minima e massima) deve essere compresa tra 0,5 bar (0,05 MPa) e 8 bar (0,8 MPa). • Le aperture di ventilazione alla base (ove previste) non devono essere ostruite da un tappeto. • L'apparecchiatura deve essere collegata correttamente all'impianto idrico con i t...
Pagina 6 - DESCRIZIONE DEL PRODOTTO; Panoramica dell'apparecchiatura
3. DESCRIZIONE DEL PRODOTTO 3.1 Panoramica dell'apparecchiatura 1 2 3 5 6 7 4 1 Piano di lavoro 2 Contenitore del detersivo 3 Pannello dei comandi 4 Maniglia dell'oblò 5 Targhetta dei dati 6 Filtro della pompa di scarico 7 Piedini per mettere a livello l’apparecchiatura 3.2 Per attivare il dispositi...
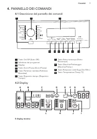
Pagina 7 - PANNELLO DEI COMANDI; Descrizione del pannello dei comandi
4. PANNELLO DEI COMANDI 4.1 Descrizione del pannello dei comandi Temp.°C Giri/Min. Avvio/Pausa Partenza Ritardata Macchie/ Prelav. Extra Risciacquo Lana/ Seta Cotoni Extra Silent Sintetici Stiro Facile Delicati Piumoni Anti-Allergie Centrifuga/ Scarico Risciacquo Jeans 20 Min. - 3kg Super Eco Refres...
Pagina 10 - PROGRAMMI; Tabella dei programmi
L Quando la funzione è attivata, si accende il simbolo Macchie. Quando la funzione è attivata, si accende il simbolo di Prelavaggio. Quando si imposta solo una delle funzioni, la barra indicatrice non ècompletamente piena. La barra indicatrice è completamente piena quando si impostanodue funzioni. 5...
Pagina 14 - VALORI DI CONSUMO
5.2 Woolmark Apparel Care - Blu Il lavaggio lana di questa apparecchiatura è stato approvato dalla Woolmark Company per lavare indumenti di lana con etichetta riportante la dicitura “lavaggio a mano” a condizione che i capi vengano lavati seguendo le istruzioni riportate dal produttore della lavabia...
Pagina 15 - OPZIONI; Partenza Ritardata
Programmi Carico(kg) Consumo dienergiaelettrica(kWh) Consumod'acqua (li-tri) Durata indi-cativa delprogramma(minuti) Umidità re-sidua (%) 1) Cotone standard60°C 10 1,13 58 249 52 Cotone standard60°C 5 0,76 48 167 52 Cotone standard40°C 5 0,52 48 151 52 1) Al termine della fase di centrifuga. 2) Non ...
Pagina 16 - IMPOSTAZIONI; Segnali acustici; Extra Risciacquo
determina un aumento della durata del programma. Questa funzione non è disponibile a temperature inferiori a 40°C. • Prelavaggio: Usare questa funzione per aggiungere una fase di prelavaggio prima di quella di lavaggio. Consigliamo di usare questa funzione per capi molto sporchi. L'impostazione di q...
Pagina 17 - Attivazione
9. PREPARAZIONE AL PRIMO UTILIZZO 1. Versare 2 litri d'acqua nella vaschetta del detersivo per la fase di lavaggio. Ciò attiva il sistema di scarico. 2. Mettere una piccola quantità di detersivo nella vaschetta per la fase di lavaggio. 3. Impostare e avviare un programma per il cotone alla massima t...
Pagina 18 - Controllare la posizione; Impostazione di un
10.4 Controllare la posizione dell'inserto 1. Estrarre il contenitore del detersivo fino all'arresto. 2. Abbassare la leva per estrarre il contenitore. 1 2 3. Per utilizzare il detersivo in polvere, ruotare l'inserto verso l'alto. A 4. Per utilizzare il detersivo liquido, ruotare l'inserto verso il ...
Pagina 20 - CONSIGLI E SUGGERIMENTI UTILI
10.13 Fine del ciclo Appena il programma è completato, l'apparecchiatura si ferma automaticamente. Se attivi, vengono emessi dei segnali acustici. Il display visualizza e la spia di oblòbloccato si spegne. La spia del tasto Avvio/Pausa si spegne. 1. Premere il tasto Auto Off per spegnere l'apparecch...
Pagina 22 - PULIZIA E CURA
12. PULIZIA E CURA ATTENZIONE! Fare riferimento ai capitoli sulla sicurezza. 12.1 Pulizia esterna Pulire l'apparecchiatura esclusivamente con acqua tiepida saponata. Asciugare perfettamente tutte le superfici. AVVERTENZA! Non utilizzare alcol, solventi o prodotti chimici. 12.2 Trattamento anticalcar...
Pagina 26 - RISOLUZIONE DEI PROBLEMI; Introduzione; Possibili guasti
ATTENZIONE! Accertarsi che la temperatura sia superiore a 0°C prima di utilizzare nuovamente l'apparecchiatura. Il produttore declina ogni responsabilità per danni causati da basse temperature. 13. RISOLUZIONE DEI PROBLEMI ATTENZIONE! Fare riferimento ai capitoli sulla sicurezza. 13.1 Introduzione L...
Pagina 29 - DATI TECNICI
14. APERTURA D'EMERGENZA DELL'OBLÒ In caso di un'interruzione di corrente o di un guasto all'apparecchiatura l'oblò rimane bloccato. Una volta ripristinata la corrente, il programma di lavaggio prosegue. Se l'oblò resta bloccato in caso di guasto, è possibile aprirlo mediante lo sblocco di emergenza...
Pagina 30 - CONSIDERAZIONI SULL'AMBIENTE
Alimentazione dell'acqua 1) Acqua fredda Carico massimo Cotone 10 kg Classe di efficienza energetica A+++ Velocità di centrifuga Massima 1400 giri/minuto 1) Collegare il tubo di carico dell'acqua a un rubinetto con filettatura 3/4". 16. CONSIDERAZIONI SULL'AMBIENTE Riciclare i materiali con il s...