Pagina 5 - Italiano; Indice; informazioni sul traffico
— 62 — Italiano Indice Precauzioni di sicurezza ...........63 Sulla cassetta............................64 Riguardante la funzione RDS ...64 Caratteristiche generali ............65 AlimentazineSelezione della fonteVolumeAttenuatoreSonoritàSystem QControllo audioImpostazione dell'altoparlanteCommutaz...
Pagina 6 - Precauzioni di sicurezza; AVVERTENZA; INFORMAZIONI IMPORTANTI
— 63 — Precauzioni di sicurezza Per evitare lesioni e/o incendi,osservare le seguenti precauzioni: • Inserire l'apparecchio fino in fondo finché si blocca saldamente in posizione, altrimentipotrebbe fuoriuscire in caso di scontri o altrescosse. • Quando si prolungano i cavi dell'accensione, della ba...
Pagina 7 - • Se si incontrano difficoltà durante; NOTA; Allarme; Riguardante la funzione RDS; Pulizia della testina del nastro; cui la temperatura è molto alta.; Sulla cassetta; Pulizia dell’apparecchio
— 64 — Italiano • Se si incontrano difficoltà durante l'installazione, rivolgersi ad un rivenditore oad un installatore specializzato Kenwood. • Se l'apparecchio sembra non funzionare correttamente, provare a premere prima ilpulsante di ripristino (reset). Se questo nonrisolve il problema, o se l’ap...
Pagina 8 - Fonte richiesta; Sintonizzatore; Selezione della fonte; Caratteristiche generali; Indicatore ATT; Tasto di rilascio
Aumento del volume Premete il tasto [ u ]. Attenuazione del volume Premete il tasto [ d ]. Volume Premete il tasto [SRC]. Fonte richiesta Display Sintonizzatore "TUNER" Cassetta "TAPE" Disco esterno "DISC"/"CD" Attesa (solo modo di illuminazione) "ALL OFF" Que...
Pagina 9 - Controllo audio; Compensazione dei toni bassi ed alti quando il volume è basso.; Sonorità; Abbassamento rapido del volume; Attenuatore
1 Selezionate la fonte da regolare Premete il tasto [SRC]. 2 Immettere controllo audio modo Premete il tasto [AUD] per almeno 1 secondo. 3 Selezionate la voce audio per la regolazione Premete il tasto [FM] o il tasto [AM]. Ogni volta che premete il tasto le voci che si possono regolareappaiono come ...
Pagina 10 - Silenziamento TEL; Commutazione delle informazioni visualizzate.; Commutazione del display
Il sistema audio passa al muto automaticamente all'arrivo di unachiamata. Quando arriva una chiamata "CALL" appare sul display.Il sistema audio entra nel modo di pausa. Ascolto audio durante una chiamata Premete il tasto [SRC]. Il display "CALL" scompare e il sistema audio si accende...
Pagina 11 - Caratteristiche del sintonizzatore; Rimozione del frontalino; Reinstallazione del frontalino; Frontalino antifurto; Indicatore ST
Funzione del KRC-391/36/394/37 Caratteristiche del sintonizzatore Potete rimuovere il frontalino e portarlo con voi per prevenireeventuali furti. Rimozione del frontalino Premete il tasto Disinnesta. Il frontalino è sbloccato affinché lo possiate rimuovere. • Il frontalino è uno strumento ad alta pr...
Pagina 12 - Richiamo delle stazioni memorizzate.; Preselezionare Sintonizzazione; Memorizzazione automatica; Memorizzazione della stazione.; Memoria di preselezione delle stazioni; Selezione della stazione.; Sintonia
Richiamo delle stazioni memorizzate. 1 Selezionate la banda Premete il tasto [FM] o il tasto [AM]. 2 Richiamo della stazione Premete il tasto [#1] — [#6]. Preselezionare Sintonizzazione Memorizzazione automatica di stazioni che offrono una buonaricezione. 1 Selezionate la banda per la memorizzazione...
Pagina 13 - Preselezionate il volume; Il display del livello del volume lampeggia 1 volta.; Informazioni sul traffico; Caratteristiche RDS; Indicatore PTY
Impostazionedel volume durante le informazioni sul traffico. 1 Sintonizzate la stazione. 2 Impostate il volume desiderato. 3 Preselezionate il volume Premete il tasto [VOL ADJ] per almeno 2 secondi. Il display del livello del volume lampeggia 1 volta. Preselezione del volume per le informazioni sult...
Pagina 14 - Selezione del tipo di programma e ricerca di una stazione.
21. Affari sociali "SOCIAL" 22. Religione "RELIGION" 23. Chiamate in diretta "PHONE IN" 24. Viaggi "TRAVEL" 25. Tempo libero "LEISURE" 26. Musica jazz "JAZZ" 27. Musica country "COUNTRY" 28. Musica nazionale "NATION M" 29. Musica sempre...
Pagina 15 - Cambio della lingua per la funzione PTY; Preselezione del tipo del programma; Preselezione del tipo di programma
Premete il tasto [CLK]. Selezione della lingua di visualizzazione del tipo di programma. 1 Immissione del modo Fate riferimento alla sezione <PTY (Program Type)> (pagina 71). 2 Attivate il modo Cambio della lingua Premete il tasto [CLK]. 3 Selezionate la lingua Premete il tasto [#1] — [#3]. Ta...
Pagina 16 - Scegliete il modo di sintonizzazione.; Selezione del modo di sintonia
Selezione della stazione. 1 Selezionate la fonte del sintonizzatore Premete il tasto [SRC]. Selezionate il display "TUNER" . 2 Selezionate la banda Premete il tasto [FM] o il tasto [AM]. Ogni qualvolta che premete il tasto [FM], l'unità cambia tra lebande FM1, FM2 e FM3. 3 Sintonizzate la ba...
Pagina 17 - Caratteristiche del riproduttore di cassette; Lato di riproduzione
Caratteristiche del riproduttore di cassette Richiamo delle stazioni memorizzate. 1 Selezionate la banda Premete il tasto [FM] o il tasto [AM]. 2 Richiamo della stazione Premete il tasto [#1] — [#6]. Preselezionare Sintonizzazione Memorizzazione automatica di stazioni che offrono una buonaricezione....
Pagina 18 - Riproduzione ripetuta del brano corrente.
Riproduzione ripetuta del brano corrente. Premete il tasto [REP]. Ogni qualvolta che premete il tasto, la funzione Ripetizione deibrani viene attivato o disattivato.Quando è attivato, appare sul display l'indicazione "REP ON" . Ripetizione dei brani Commutazione automatica alla radio durante...
Pagina 19 - Avanzamento rapido e riavvolgimento; Pausa e riproduzione; Riproduzione del disco esterno; Caratteristiche di controllo del disco esterno; Numero di brano
Avanzamento rapido Mantenete il tasto [ ¢ ] premuto. Rilasciate il tasto per riprodurre il disco da quel punto. Riavvolgimento Mantenete il tasto [ 4 ] premuto. Rilasciate il tasto per riprodurre il disco da quel punto. Avanzamento rapido e riavvolgimento Riproduzione dei dischi inserito nel lettore...
Pagina 20 - Riproduzione casuale dalla cassetta di caricamento; Riproduzione di tutti i brani sul disco in ordine casuale.; Riproduzione casuale; Avvio della scansione del brano; Scansione del brano; Riproduzione ripetuta del brano/disco in fase di riproduzione.; Riproduzione ripetuta; Ripetizione del brano; Ripetizione Brano/album; Selezione del disco da ascoltare.; Ricerca del brano
Riproducete in ordine casuale tutti i brani su tutti i dischi nelmultilettore. Premete il tasto [M.RDM]. Ogni qualvolta che premete il tasto, si attiva o si disattiva lafunzione Riproduzione casuale delle cassetta di caricamento.Quando è attivato, appare sul display l'indicazione "MRDM ON" ....
Pagina 21 - Per scorrere il testo CD o il titolo MD visualizzato.; Scorrimento testo/titolo; Allegando un titolo al CD.
Per scorrere il testo CD o il titolo MD visualizzato. Premete il tasto [SCRL]. Scorrimento testo/titolo Allegando un titolo al CD. 1 Riproducete il disco desiderato alla quale desiderate fissareun nome Non è possibile fissare un titolo sul minidisco. 2 Attivate il modo Menu Premete il tasto [MENU] p...
Pagina 22 - Esempio:Quando desiderate impostare la suoneria, selezionate il; Impostate la voce del menù; Potete continuare ritornando al passo 2 ed impostare altre voci.; Per uscire dal modo Menu; Sistema del menu; Sistema a menu; Indicatore AUTO
Impostazione di funzioni, quali suoneria durante l'operazioneecc. Qui sotto viene spiegato il metodo operativo principale delsistema del menù. Il riferimento per le voci del menù e ilcontenuto di impostazione delle stesse sono spiegate dopoquesta sezione. 1 Immettere il modo Menu Premete il tasto [M...
Pagina 23 - Illuminazione selezionabile; Sincronizzazione dell'orologio; ] mantenendolo premuto per; Regolazione manuale dell'orologio; Si sente un segnale acustico.; Tono del sensore a sfioramento
Funzione del KRC-391/36/394/37 Cambia automaticamente quando ha inizio un bollettino dellenotizie, anche se non state ascoltando la radio. Inoltre, poteteimpostare l'intervallo di tempo quando è bloccata l'interruzione. Bollettino delle notizie con impostazione dellascadenza Selezione del colore ver...
Pagina 24 - Memorizzazione autoamtica; Imposta il modo di sintonizzazione.; Modo di sintonizzazione
Funzione del KRC-391/36/394/37 Quando la ricezione è di cattiva qualità, l'unità cercaautomaticamente lo stesso programma nella rete RDS con unamigliore ricezione. Display Impostazione "AF ON" La funzione AF è accesa. "AF OFF" La funzione AF è spenta. Quando è attivata la funzione AF...
Pagina 25 - TImer di spegnimento; Impostazione dello scorrimento del testo visualizzato.; Scorrimento del testo
Impostazione del timer per spegnere automaticamentequest’unità, quando si protrae nel tempo il modo di attesa. Usate quest'impostazione per evitare di scaricare la batteria. Display Impostazione "OFF – – –" E' spenta la funzione del timer di spegnimento. "OFF 20M" Spegne la corrente ...
Pagina 26 - Automobili con un connettore ISO:; Accessorio
— 83 — ..........................................1 L’uso di accessori all’infuori di quelli forniti potrebbe causare danniall’apparecchio. Accertarsi di usare soltanto gli accessori in dotazioneall’apparecchio, come indicato qui sopra. ..........................................1 .......................
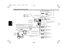
Pagina 27 - Collegamento dei cavi ai terminali; Per una macchina Volkswagen
— 84 — Italiano Collegamento dei cavi ai terminali – + + + + + Uscita posterioredestra (Rosso) 9 Uscita posterioresinistra (Bianco) 8 Ingresso controllo multilettoreKENWOOD 25 Ingressoantenna FM/AM 10 Adattatore di conversione antenna(ISO–JASO) (Accessorio 3 ) 12 Per collegare ilmultilettore, consul...
Pagina 28 - Connettore A; Collegamento del connettore ISO; Numeri dei terminali; Batteria
— 85 — 10 12 34 5 6 7 8 1 2 3 4 5 6 7 8 ■ Guida alle funzioni dei connettori ■ Impostazione della presa 10 10 Connettore A Connettore B Collegamento del connettore ISO La disposizione dei terminali per i connettori ISO dipende dal tipo diveicolo di cui si è in possesso. Accertarsi di eseguire i coll...
Pagina 29 - Collegamenti del terminale di controllo alimentazione; Installazione
— 86 — Italiano Collegamento dei cavi ai terminali ■ Collegamenti del terminale di controllo alimentazione L’uscita del terminale di controllo alimentazione viene controllatadall’interruttore di accensione/spegnimento dell’unità.Questo terminale può essere collegato al terminale P.CON(REMOTE) dell’a...
Pagina 30 - Rimuovere la vite (M4
— 87 — ■ Rimozione della cornice di gomma dura 1 Agganciare le sporgenze sull'attrezzo di rimozione e sbloccare idue fermi sul lato inferiore.Abbassare il telaio e tirarlo in avanti come mostratonell’illustrazione. 2 Quando si sono sbloccati i due fermi inferiori, sbloccare i duefermi superiori nell...
Pagina 31 - Generale; Guida alla soluzione di problemi
— 88 — Ciò che può sembrare un problema di funzionamentodell'apparecchio può essere in realtà soltanto ilrisultato di operazioni o collegamenti errati. Prima dirivolgersi ad un centro di assistenza, è consigliabileeseguire i controlli indicati nella tabella sottostante. Generale ? L'apparecchio non ...
Pagina 34 - Caratteristiche tecniche; Risposta di frequenza (
— 91 — Caratteristiche tecniche Sezione del sintonizzatore FM Gamma di frequenza (passi da 50 kHz) ....87,5 MHz – 108,0 MHzSensibilità utile (S/R = 26dB) .....................................0,7 µV/ 75 Ω Sensibilità silenziamento (S/R = 46dB).......................1,6 µV/ 75 Ω Risposta di frequenza ...