Festool MX 1602 E FF HS3R 768009 - Manuale d'uso
 
                
                                    Driver a impatto Festool MX 1602 E FF HS3R 768009 – Manuale d'uso, leggi gratuitamente online in formato PDF. Speriamo che questo ti aiuti a risolvere eventuali dubbi. Se hai ulteriori domande, contattaci tramite il modulo di contatto.
Indice:
- Pagina 4 – Miscelatore
- Pagina 5 – PRUDENZA
- Pagina 6 – Messa in funzione e utilizzo; AVVISO
- Pagina 7 – INDICAZIONE
- Pagina 8 – Collegamento alla rete; AVVERTIMENTO; stazionario; Manutenzione e cura; ATTENZIONE; Pericolo di incidenti, scossa elettrica
- Pagina 9 – Ambiente; Informazioni su REACh:; Dichiarazione di conformità CE
MX 1200/2 E EF
MX 1600/2 E EF
Originalbetriebsanleitung - Rührwerk
4
Original operating manual - Stirrer
10
Notice d’utilisation d’origine - Mélangeur
16
Manual de instrucciones original - Mezcladora
22
Istruzioni per l’uso originali - Miscelatore
28
Originele gebruiksaanwijzing - Roerinstallatie
34
Originalbruksanvisning - Omrörare
40
Alkuperäiset käyttöohjeet - Vispiläkone
45
Original brugsanvisning - Røreværk
51
Originalbruksanvisning - Rørermaskin
56
Manual de instruções original - Misturador
61
Оригинал Руководства по эксплуатации - Перемешиватель
67
Originální návod k použití - Míchadlo
73
Oryginalna instrukcja eksploatacji - Mieszalnik
78
768732_
C
"Caricamento dell'istruzione" significa che è necessario attendere finché il file non è caricato e pronto per la lettura online. Alcune istruzioni sono molto grandi e il tempo di caricamento dipende dalla velocità della tua connessione a Internet.
Sommario
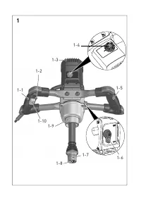
28 2 Simboli Isolamento doppio Avvertenza di pericolo generico Pericolo di scossa Leggere le istruzioni/avvertenze! Indossare la maschera antipolvere! Indossare le protezioni acustiche! Indossare i guanti protettivi! Non fa parte dei rifi uti comunali.  Avvertenza, consiglio 3 Elementi di comando [...
29 non risponde di alcun danno causato da modifi che effettuate alla macchina senza autorizzazione. 5.1 Indicazioni generali sulla sicurezza ATTENZIONE! È assolutamente necessario leggere attentamente tutte le avvertenze di sicurezza e le istruzioni. Eventuali errori nell’a- dempimento delle avverten...
30 6 Messa in funzione e utilizzo AVVISO Pericolo di incidenti, se la macchina viene azionata con una tensione o una frequenza diverse da quelle ammesse. - La tensione di rete e la frequenza della sor- gente elettrica devono coincidere con le indi- cazioni sulla targhetta. - Nel Nord America è conse...
 
                     
                     
                     
                     
                     
                     
                     
                     
                     
                     
                                                                         
                                                                         
                                                                         
                                                                         
                                                                         
                                                                         
                                                                        